为便于投资者理解私募基金产品,我们从私募基金类型、对应的产品类型、主要投资方向三个方面对私募基金的类型及其划分标准进行介绍。
根据中国证券投资基金业协会(以下简称“中基协”)对私募基金的重新定义,私募基金主要包括私募证券投资基金、私募股权投资基金、创业投资基金、其他投资基金及FOF基金。
一、私募证券投资基金
私募证券投资基金主要投资于公开交易的股份有限公司股票、债券、期货、期权、基金份额以及中国证监会规定的其他证券及其衍生品种;根据中基协的前述定义,私募证券投资基金对应的产品类别包括:权益类基金、固收类基金、混合类基金、期货及其他衍生品类基金、其他证券私募基金。
图示如下:


根据私募证券投资基金投资对象的不同,可具体划分为权益类基金、固收类基金、股票型基金、债券型基金、货币市场基金、混合类基金、认股权证基金、期货基金、期权基金、黄金基金和衍生证券基金。
图示如下:




根据私募证券投资基金投资风险与收益的不同,可具体划分为:成长型基金收、入型基金、平衡型基金、保本基金、对冲基金。
图示如下:


根据私募证券投资基金配置特点,可具体划分为偏股型基金、偏债型基金。
图示如下:


根据私募证券投资基金上市特点,可具体划分为指数基金、交易型开放式指数基金(ETF)、上市型开放式基金(LOF)。
图示如下:


二、私募证券类FOF基金
私募证券类FOF基金(母基金),主要投向证券类私募基金、信托计划、券商资管、基金专户等资产管理计划的私募基金。
私募证券类FOF基金主要产品类型及投资方向。
图示如下:

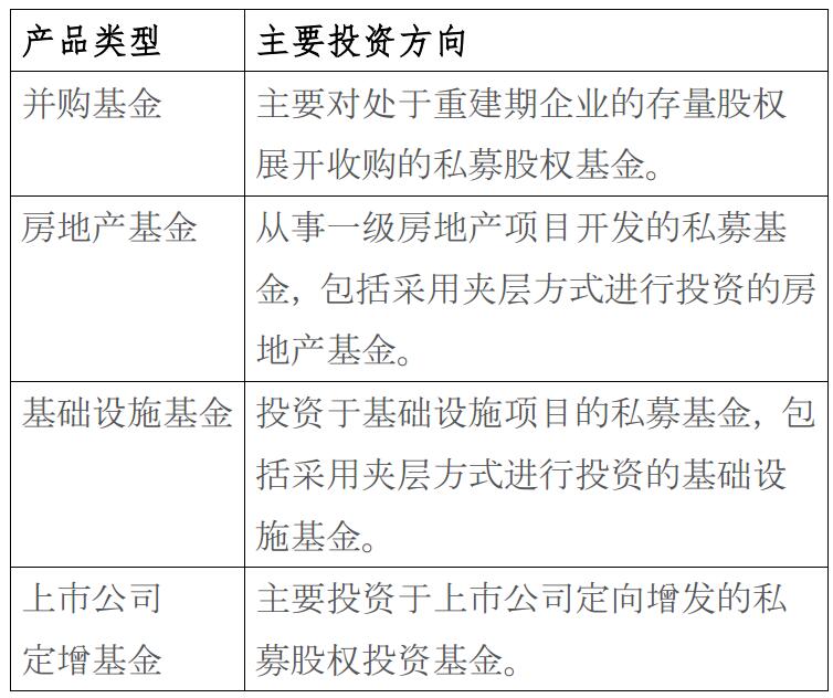
三、私募股权投资基金
私募股权投资基金,指除创业投资基金以外主要投资于非公开交易的企业股权。
根据中基协的定义,私募股权投资基金的产品类型包括:并购基金、房地产基金、基础设施基金、上市公司定增基金、其他私募股权基金。
私募股权投资基金主要产品类型及投资方向。
图示如下:

四、私募股权投资类FOF基金
私募股权投资类FOF基金,主要投向股权类私募基金、信托计划、券商资管、基金专户等资产管理计划的私募基金。
私募股权类FOF基金主要产品类型及投资方向,图示如下:

五、创业投资基金
创业投资基金,主要向处于创业各阶段的未上市成长性企业进行股权投资的基金(新三板挂牌企业视为未上市企业);对于市场所称“成长基金”,如果不涉及沪深交易所上市公司定向增发股票投资的,则属于创业投资基金;如果涉及上市公司定向增发的,则属于私募股权投资基金中的“上市公司定增基金”。
根据中基协的定义,创业投资基金对应的产品类别包括:新三板基金和成长基金。
图示如下:


六、创业投资类FOF基金
创业投资类FOF基金,主要投向创投类私募基金、信托计划、券商资管、基金专户等资产管理计划的私募基金。
创业投资类FOF基金主要产品类型及投资方向。
图示如下:

七、其他私募投资类基金
其他私募投资类基金指投资除证券及其衍生品和股权以外的其他领域的基金。
根据中基协的定义,其他私募投资类基金的产品类型包括:红酒艺术品等商品基金、其他类基金。
八、其他私募投资类FOF基金
其他私募投资类FOF基金,指主要投向其他类私募基金、信托计划、券商资管、基金专户等资产管理计划的私募基金。


北京市丰台区丽泽路16号院3号楼聚杰金融大厦14层
电话:010-83897323 010-83897832
邮箱:edu@cmdm.org.cn
邮编:100073
意见反馈
投教联盟
免责声明





