关于修改《首次公开发行股票网下投资者管理细则》的决定
为进一步加强网下投资者的自律管理工作,现决定对《首次公开发行股票网下投资者管理细则》作如下修改:
一、第六条修改为:“除本细则第五条所述六类机构投资者外,其他机构投资者或个人投资者可由具有证券承销业务资格的证券公司向协会推荐注册。
网下投资者应当保证其提交的注册资料真实、准确、完整。证券公司应负责对所推荐网下投资者进行核查,保证所推荐的网下投资者符合本细则第四条规定的基本条件。”
二、新增一条作为第七条:“证券公司应当建立网下投资者适当性管理制度,设定明确的推荐网下投资者注册条件,建立审核决策机制、日常培训管理机制和定期复核机制,确保网下投资者的甄选、确定和调整符合内部规则和程序。
证券公司设定推荐网下投资者的条件,应当包括但不限于投资资金规模、投资经验、定价能力、信用记录、投资偏好、风险偏好。”
三、新增一条作为第八条:“证券公司应当每半年开展一次网下投资者适当性自查,形成自查报告。证券公司对推荐的网下投资者不符合本细则第四条规定的基本条件或不具备网下投资者适当性的,应当及时向协会申请暂停其网下投资者的资格。”
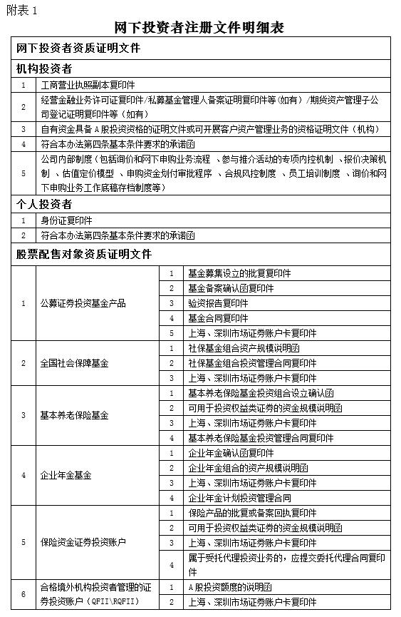
四、第七条改为第九条,修改为“向协会申请注册,应当在协会网下投资者管理系统提交基本信息及相关资质证明文件(附表1)。
基本信息包括但不限于:网下投资者名称(姓名)、网下投资者类型、证件类型、证件号码、网下投资者联系人、推荐证券公司联系人(推荐类投资者适用)、配售对象名称、配售对象种类、证券账户号码、银行账户名称、银行账户号。
网下投资者的每个股票配售对象仅能注册两个证券账户(上海、深圳证券交易所各注册一个)和一个银行账户,用于参与首发股票网下申购业务。网下投资者注册信息发生变更时,应于三个工作日内向协会提交注册信息变更申请。证券账户和银行账户一经注册,不得随意变更。”
五、第十五条改为第十七条,修改为:“网下投资者应当在每年第一季度前向协会填报年度统计表,对全年的报价和网下申购业务进行总结,对是否持续符合网下投资者条件进行说明。对于不符合本细则第四条规定的,协会将取消其网下投资者资格。”
六、第十八条改为第二十条,第三款修改为“评价结果在协会网站公示。”
七、新增一条作为第二十二条:“主承销商应当按照《业务规范》要求在项目发行上市后十个工作日内在协会网下投资者管理系统报送网下投资者的违规信息,发现主承销商存在瞒报、欺报或未及时报送等情形的,协会将对其采取自律惩戒措施。”
八、第二十一条改为第二十四条,修改为:“协会应当按照以下规定将违规网下投资者或配售对象列入黑名单,并将黑名单在中国证券业协会网站公布:
(一)网下投资者或配售对象在一个自然年度首次出现《业务规范》第四十五条和第四十六条所规定的一种情形的,协会将其列入黑名单六个月;(二)网下投资者或配售对象在一个自然年度内出现《业务规范》第四十五条和第四十六条所规定的单种情形两次(含)以上或两种(含)情形以上,协会将其列入黑名单十二个月。
网下投资者所属的配售对象在一个自然年度内首次出现《业务规范》第四十五条第(九)项“提供有效报价但未参与申购”或第四十六条第(二)项“未按时足额缴付认购资金”规定的情形,未造成明显不良后果,且及时整改,并于项目发行上市后十个工作日内主动提交整改报告的,可免予一次处罚。”
九、删除原第二十二条。
十、第二十四条改为第二十六条,修改为:“网下投资者未按本细则要求报送信息、瞒报或谎报信息、不配合协会检查工作的,协会可视情节轻重,给予警示、责令整改等自律管理措施。”
十一、新增一条作为第二十九条“协会定期或不定期开展对证券公司的现场检查工作,证券公司在网下投资者选定和推荐工作中存在违反本细则规定情形的,协会将依照《中国证券业协会自律管理措施和纪律处分实施办法》采取自律惩戒措施。”
十二、删除原附表1。附表2改为附表1, 网下投资者资质证明文件表中,机构投资者增加“期货资产管理子公司登记证明复印件等”;配售对象资质证明文件表中,配售对象类型增加“基本养老保险基金”,资质证明文件增加“最近一个月末托管人出具的资产估值1000万以上的报告”、“最近一个月末沪深证券账户资产1000万以上对账单”、“首次交易日期查询记录(中国登记结算公司)”等注册材料。
本决定自2017年12月1日起施行。
《首次公开发行股票网下投资者管理细则》根据本决定作相应修改并对条文顺序作相应调整,重新公布。




北京市丰台区丽泽路16号院3号楼聚杰金融大厦14层
电话:010-83897323 010-83897832
邮箱:edu@cmdm.org.cn
邮编:100073
意见反馈
投教联盟
免责声明





