第一章 总则
第一条为了规范首次公开发行股票(下称首发股票)网下投资者的自律管理工作,根据《证券发行与承销管理办法》(下称《承销办法》)和《首次公开发行股票承销业务规范》(下称《业务规范》)的相关规定,制定本细则。
第二条本细则适用于:
(一)网下投资者参与首发股票询价和网下申购业务。
(二)具有证券承销业务资格的证券公司开展网下投资者推荐工作。
(三)担任首发股票项目主承销商的证券公司(下称主承销商)开展网下投资者选定和管理工作。
第三条 中国证券业协会(下称协会)依据《承销办法》、《业务规范》以及本细则的相关规定,对网下投资者实施自律管理。
第二章 网下投资者注册
第四条 参与首发股票询价和网下申购业务的投资者应在协会注册。
网下投资者注册,需满足以下基本条件:
(一)具备一定的证券投资经验。机构投资者应当依法设立、持续经营时间达到两年(含)以上,从事证券交易时间达到两年(含)以上;个人投资者从事证券交易时间应达到五年(含)以上。经行政许可从事证券、基金、期货、保险、信托等金融业务的机构投资者可不受上述限制。
(二)具有良好的信用记录。最近12个月未受到刑事处罚、未因重大违法违规行为被相关监管部门给予行政处罚、采取监管措施,但投资者能证明所受处罚业务与证券投资业务、受托投资管理业务互相隔离的除外。
(三)具备必要的定价能力。机构投资者应具有相应的研究力量、有效的估值定价模型、科学的定价决策制度和完善的合规风控制度。
(四)监管部门和协会要求的其他条件。
网下投资者指定的股票配售对象不得为债券型证券投资基金或信托计划,也不得为在招募说明书、投资协议等文件中以直接或间接方式载明以博取一、二级市场价差为目的申购首发股票的理财产品等证券投资产品。
股票配售对象是指网下投资者所属或直接管理的,已在协会完成注册,可参与首发股票网下申购业务的自营投资账户或证券投资产品。
第五条 证券公司、基金公司、信托公司、财务公司、保险公司以及合格境外投资者等六类机构投资者可自行在协会注册。
第六条 除本细则第五条所述六类机构投资者外,其他机构投资者或个人投资者可由具有证券承销业务资格的证券公司向协会推荐注册。
网下投资者应当保证其提交的注册资料真实、准确、完整。证券公司应负责对所推荐网下投资者进行核查,保证所推荐的网下投资者符合本细则第四条规定的基本条件。
第七条 证券公司应当建立网下投资者适当性管理制度,设定明确的推荐网下投资者注册条件,建立审核决策机制、日常培训管理机制和定期复核机制,确保网下投资者的甄选、确定和调整符合内部规则和程序。
证券公司设定推荐网下投资者的条件,应当包括但不限于投资资金规模、投资经验、定价能力、信用记录、投资偏好、风险偏好。
第八条 证券公司应当每半年开展一次网下投资者适当性自查,形成自查报告。证券公司对推荐的网下投资者不符合本细则第四条规定的基本条件或不具备网下投资者适当性的,应当及时向协会申请暂停其网下投资者的资格。
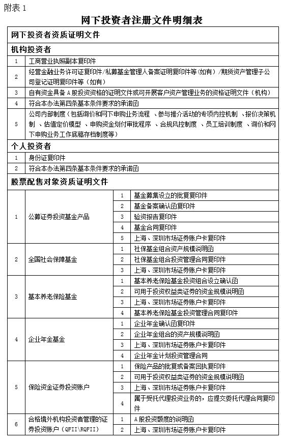
第九条 向协会申请注册,应当在协会网下投资者管理系统提交基本信息及相关资质证明文件(附表1)。
基本信息包括但不限于:网下投资者名称(姓名)、网下投资者类型、证件类型、证件号码、网下投资者联系人、推荐证券公司联系人(推荐类投资者适用)、配售对象名称、配售对象种类、证券账户号码、银行账户名称、银行账户号。
网下投资者的每个股票配售对象仅能注册两个证券账户(上海、深圳证券交易所各注册一个)和一个银行账户,用于参与首发股票网下申购业务。网下投资者注册信息发生变更时,应于三个工作日内向协会提交注册信息变更申请。证券账户和银行账户一经注册,不得随意变更。
第十条 协会自受理注册申请文件之日起十个工作日内完成注册工作,符合注册条件的,在协会网站予以公示;不符合注册条件的,书面说明不予注册的原因。
受理日期自受理回执发出之日起计算。
第十一条 首发股票项目的发行人和主承销商可以设置网下投资者的具体条件,并在相关发行公告中预先披露。具体条件不得低于本细则第四条规定的基本条件。
发行人和主承销商应要求参与该项目网下申购业务的网下投资者指定的股票配售对象,以该项目初步询价开始前两个交易日为基准日,其在项目发行上市所在证券交易所基准日前二十个交易日(含基准日)的非限售股票的流通市值日均值应为1000万元(含)以上。
主承销商应在已完成协会注册的网下投资者和股票配售对象范围内,对其是否符合首发股票项目的预先披露条件进行核查,选定可参与该项目询价和网下申购业务的网下投资者和股票配售对象,对不符合条件的,应当拒绝或剔除其报价。
第三章 网下投资者行为
第十二条 网下投资者在参与首发股票询价和网下申购业务时,应审慎选择参与项目,认真研读招股资料,深入分析发行人信息、理性报价、合规申购。
第十三条 网下投资者为机构的:
(一)应制定专项内控制度,规范其业务人员或研究人员参与首发股票项目推介活动的行为,避免发生有悖职业道德的情形。
(二)应坚持科学、独立、客观、审慎的原则开展首发股票的研究工作,要认真研读发行人招股说明书等信息,建立必要的估值定价模型。
(三)应建立健全必要的投资决策机制,通过严格履行决策程序确定最终报价。
(四)应按照公司内部业务操作流程提交报价,并建立报价信息复核机制。
(五)应制定申购资金划付审批程序,根据申购计划安排足额的备付资金,确保资金在规定时间内划入结算银行账户。
(六)应针对首发股票询价和网下申购业务的开展情况进行合规审查,对公司是否与项目发行人或主承销商存在《承销办法》第十六条所述关联关系、报价与申购行为是否符合《承销办法》、《业务规范》以及公司内部制度要求等进行审查。
(七)应建立健全员工业务培训机制,定期或不定期组织员工开展有针对性的业务法规培训,持续提升执业水平。
(八)应将相关业务制度汇编、工作底稿等存档备查。
第十四条 协会可建立网下投资者关联方信息查询平台供主承销商使用。网下投资者在参与首发股票项目的询价和网下申购时,应当向协会报送《承销办法》第十六条所述关联方信息,当关联方信息发生变更时,应及时更新报送材料。
网下投资者对其报送关联方信息的真实性、准确性、完整性负责。网下投资者应当自觉避免参与与发行人或主承销商存在《承销办法》第十六条所述关联关系首发股票项目的询价和网下申购业务。
第十五条 主承销商应当对网下投资者参与首发股票项目的关联方信息进行核查,不得向《承销办法》第十六条所述对象配售股票。
第十六条 获配首发股票的网下投资者,应当在获配首发股票上市后的十五个工作日内分别就其获配首发股票于上市首日、第三日和第十日收盘时的股票余额情况向协会报送。
第十七条 网下投资者应当在每年一季度前向协会填报年度统计表,对全年的报价和网下申购业务进行总结,对是否持续符合网下投资者条件进行说明。对于不符合本办法第四条规定的,协会将取消其网下投资者资格。
第四章 网下投资者评价
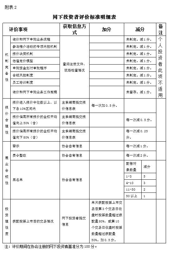
第十八条 协会建立网下投资者跟踪分析和评价体系,对网下投资者的定价能力进行综合评价(附表2)。协会于每年对网下投资者上年度参与首发股票询价和网下申购业务进行综合评分,并依据评价结果实行分类管理。
第十九条 评价体系包括网下投资者的机制完备性、报价合理性、展业合规性和投资理性度等指标。
(一)机制完备性。是指网下投资者在评价期间是否已根据《承销办法》、《业务规范》和本细则的相关规定,建立健全了参与首发股票询价和网下申购业务的公司内部机制。
(二)报价合理性。是指网下投资者在评价期间所提交报价是否审慎、合理。
(三)展业合规性。是指网下投资者在评价期间参与首发股票询价和网下申购业务时是否遵守《承销办法》、《业务规范》、本细则和公司内部规则的规定,是否发生过违规行为。
(四)投资理性度。是指网下投资者在评价期间对获配股票的交易处理是否基于长期、理性的投资理念。
第二十条 根据网下投资者参与首发股票询价和网下申购业务的情况和综合评分结果,将网下投资者划分为A、B、C三类。其中A类投资者的比例不高于30%,C类投资者的比例不高于20%。
主承销商在开展投资者选择和股票配售工作时应予以优先考虑A类网下投资者,谨慎对待C类投资者。B类网下投资者可正常参与首发股票询价和网下申购业务。
评价结果在协会网站公示。
第五章 自律管理
第二十一条 协会对网下投资者日常业务的开展情况进行跟踪监测,并组织开展不定期现场检查,发现异常情形的,将采取自律管理措施。
第二十二条 主承销商应当按照《业务规范》要求在项目发行上市后十个工作日内在协会网下投资者管理系统报送网下投资者的违规信息,发现主承销商存在瞒报、欺报或未及时报送等情形的,协会将对其采取自律惩戒措施。
第二十三条 协会建立首发股票网下投资者黑名单(下称黑名单)制度,将主承销商、协会、证券交易所、监管部门在业务开展和监测检查中发现存在《业务规范》第六章所述违规行为的网下投资者列入黑名单,并在协会网站公示。
第二十四条 协会应当按照以下规定将违规网下投资者或配售对象列入黑名单,并将黑名单在中国证券业协会网站公布:
(一)网下投资者或配售对象在一个自然年度内出现《业务规范》第四十五条和第四十六条所规定的一种情形的,协会将其列入黑名单六个月;(二)网下投资者或配售对象在一个自然年度内出现《业务规范》第四十五条和第四十六条所规定的单种情形两次(含)以上或两种情形以上,协会将其列入黑名单十二个月。
网下投资者所属的配售对象在一个自然年度内首次出现《业务规范》第四十五条第(九)项“提供有效报价但未参与申购”或第四十六条第(二)项 “未按时足额缴付认购资金”情形,未造成明显不良后果,且及时整改,并于项目发行上市后十个工作日内主动提交整改报告的,可免予一次处罚。
第二十五条 被列入黑名单的网下投资者或配售对象可以在中国证券业协会网站公布相关黑名单后的五个工作日内书面提出申诉。协会在收到申诉材料后的十个工作日内进行审核,并作出决定。
第二十六条 网下投资者未按本细则要求报送信息、瞒报或谎报信息、不配合协会检查工作的,协会可视情节轻重,给予警示、责令整改等自律管理措施。
第二十七条 网下投资者被列入黑名单期满后,应当重新向协会申请注册。
第二十八条 网下投资者在参与首发股票询价和网下申购业务时涉嫌违法违规的,协会将移交监管部门处理。
第二十九条 协会定期或不定期开展对证券公司的现场检查工作,证券公司在网下投资者选定和推荐工作中存在违反本细则规定情形的,协会将依照《中国证券业协会自律管理措施和纪律处分实施办法》采取自律惩戒措施。
第六章 附则
第三十条 本细则由中国证券业协会负责解释。
第三十一条 本细则自2017年12月1日起施行。
附表:
1.网下投资者注册文件明细表
2.网下投资者评价标准明细表





北京市丰台区丽泽路16号院3号楼聚杰金融大厦14层
电话:010-83897323 010-83897832
邮箱:edu@cmdm.org.cn
邮编:100073
意见反馈
投教联盟
免责声明





